时间:2017年9月20日上午10:20-12:00
地点:燕山校区2301
公司简介
山东航空公司成立于1994年,总部设于济南。截至2017年8月,公司拥有波音B737系列等飞机111架,经营航线200余条,每周近3700多个航班飞往全国80余个大中城市,并开通台湾地区航线和韩国、日本、泰国、柬埔寨、印度等国际航线。预计到2020年,公司机队规模将达到160架左右。
山航连续保持了22年的安全飞行记录,先后四次获得民航总局安全最高荣誉奖“金雁杯”和“金鹰杯”,多次被评为国家级“用户满意服务单位”“全国质量效益型企业”。
近年来,山航集团积极应对市场竞争和挑战,加快结构调整步伐,积极实施内部改革,特别是与国航实现战略合作以来,盈利水平逐年提升,2006年至今已连续十一年实现盈利。
为配合公司机队发展需要,现面向全国招聘空中乘务员、双证安全员。
招聘岗位
空中乘务员
双证安全员

报名条件
1.学历要求:
①国家教育部承认的普通全日制大专(含)以上学历(可在中国高等教育学生信息网http://www.chsi.com.cn/ 上查询);
②不接受现役军人、武警报名;
③2017届、2018届毕业生。
2.年龄条件:
①未婚;
②本科学历:1994年1月1日之后出生;专科学历:1995年1月1日之后出生。
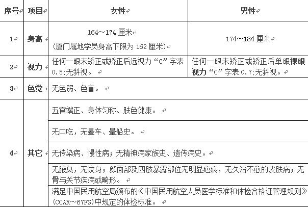
3.身体条件(需同时满足以下条件):

4.外语条件:
有较好的英语基础,能用英语进行交流,通过cet-4考试(425分以上)或雅思A类5.0以上者优先。
5. 体能条件(男生)
根据民航局要求,男生在取得安全员执照前须参加民航局组织的安全员初任训练考核,体能考核项目及标准为:

报名须知
1.报名时间:2017年9月10日至每一站面试前两日的18:00截止。
2.报名方式:应聘者需登录山东航空股份有限公司智联校园招聘“http://shandongair.zhaopin.com”网上报名。
3.面试通知:简历筛选合格人员,智联招聘将以短信形式通知(请保持手机畅通), 应聘者凭短信入场参加初选面试。
4.面试所需材料:
①本人身份证原件及复印件;
②已毕业的应聘者请提供毕业证书原件、复印件以及中国高等教育学生信息网(http://www.chsi.com.cn/)的毕业证书查询记录页,境外学历还应附教育部留学服务中心出具的国外、港澳台地区学历学位认证书原件及复印件;
③未毕业的应聘者请提供中国高等教育学生信息网(同上)的学籍在线验证报告;
④《山东航空乘务(安全)员应聘报名表》(后附,可于山航官方网站下载:http://www.shandongair.com.cn/about/joinShandongair/),需贴近期一寸免冠彩色照片一张;
⑤通过cet-4考试(425分以上)或雅思A类5.0以上者,请携带证书原件、复印件。
5.面试仪容仪表和着装要求:
①仪容仪表干净整洁,不化浓妆;不配带假睫毛、美瞳隐形眼镜等装饰品及饰物;头发梳理整齐露出前额和耳朵;
②着装需要朴素大方,男生着白色短袖衬衣、打领带、深色长裤、黑皮鞋;女生着白色短袖衬衣、深色半裙(裙子在膝盖上下约3CM),不穿着连裤袜、长筒袜。
6.面试时间地点:

招聘流程
网上报名→简历筛选→短信通知→初选面试→复试→综合测评→体检→政审→培训→带飞→签订劳动合同。
招聘声明
1.本次招聘现场只接受个人报名,拒绝任何组织、中介、学校的推荐及团体报名,不收取任何报名费、中介费、推介费,交通食宿费用自理,安全责任自负。
2.如发现应聘者在年龄、学历、身体条件等方面造假或与本招聘启事要求不符,一经核实,一律取消应聘资格、培训资格或录用资格,并禁止参与任何山航招聘活动,在此过程中发生的一切费用和存在的风险由应聘者本人自行承担。
3.应聘者仅限选择一地报名面试,不接受重复报名。
4.本次招聘由山航组织实施,从未委托除智联招聘外的第三方机构参与本次活动,任何组织、机构以及个人假借山航本次招聘为名进行的一切违法乱纪行为都与山航无关,请报名者谨防上当。
点击附件下载报名表